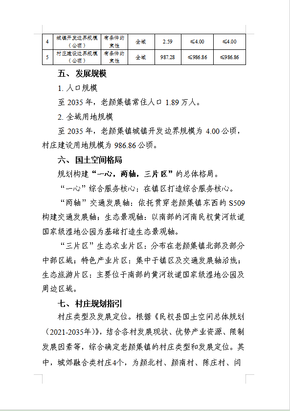
《民权县老颜集镇国土空间总体规划(2021-2035年)》公示稿
文章来源:民权网 文章作者:吴杰 责任编辑:薛皓 点击数:
时间:2025-11-07 10:57







意见反馈
联系人:冯春海 13938928558
电子邮箱:minquanguihua@126.com (请在邮箱标题标注“民权县老颜集镇国土空间总体规划意见建议”字样)。
上一篇:《民权县花园乡国土空间总体规划(2021-2035年)》公示稿
下一篇: 《民权县褚庙乡国土空间总体规划(2021-2035年)》公示稿














